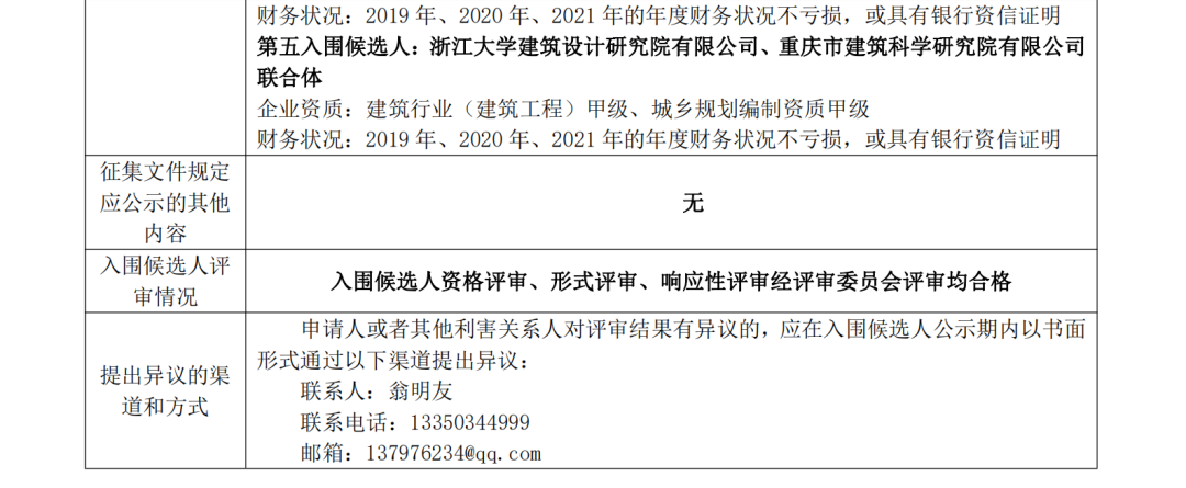
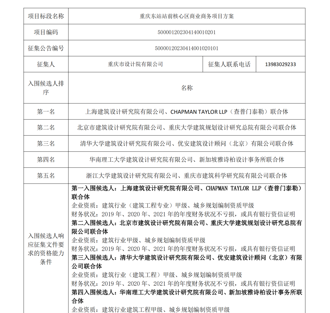
重庆东站站前核心区商业商务项目方案
国际征集入围候选人公示
(公示期:2023年5月9日至2023 年5月10日)
来源:重庆设计集团
https://mp.weixin.qq.com/s/2Iudc2CSlIaPXN_j1Okyjw