第十三届(2021-2022)虎啸奖开始案例作品征集
第十三届虎啸奖赛事日程
2021年11月28日起,步履不停,第十三届(2021-2022)虎啸奖开始案例作品征集,携手全行业,开启新征程!
坚持做行业的建设者,是十三年来虎啸奖上下求索路上不变的追求。
从以专业组织力联合各地区、各行业成立研究院,搭建品牌、企业相关学习、沟通、成长平台,牵动行业头部机构为数字经济赋能,为营销行业赋能;到以赛事影响力辐射全行业大中小企业,携手行业、高校专家群体,谋求数字营销领域各层次的进步。“做行业的建设者”这一宗旨,是虎啸成长、进步、发展的根本动力。
这份初心,在第十三届,更为亮眼,内化为“开启新征程”这一赛事主题,激励我们昂首阔步,勇往直前。回顾过往种种,一次次刷新的营销手法,一次次突破的营销方式,都让我们感受到自我超越的强大力量。虎啸奖也是在一次次突破中,不断实现与行业的精神共振。因此,在时代格局的激荡变革之中,第十三届虎啸奖也在谋求更高的突破,带着新主题、新类别、新面貌,焕发新生,开启新程!
01*新主题——更专业化的奖项平台
出发始于懂得,第十三届虎啸奖赛事主题为“开启新征程”,这一主题的背后则是虎啸奖在经历12年一轮回后,在面对百年巨变这一形势下,对自身提出的更高要求。新征程既来自于虎啸能够在数字营销路上持续做建设者、引领者的自觉,也来自于虎啸希望在各个细分领域赓续探索、创造、向上精神的自信。
02*新类别——更精细化的类别设置
如果说主题变化是概念化的延伸,那么类别的变化则与行业戚戚相关。每一年虎啸奖都会基于对行业趋势洞察,对类别进行调整、完善。在第十三届虎啸奖类别设置中,有这样几个类别变化方向:
1)细分类别紧跟行业变化——
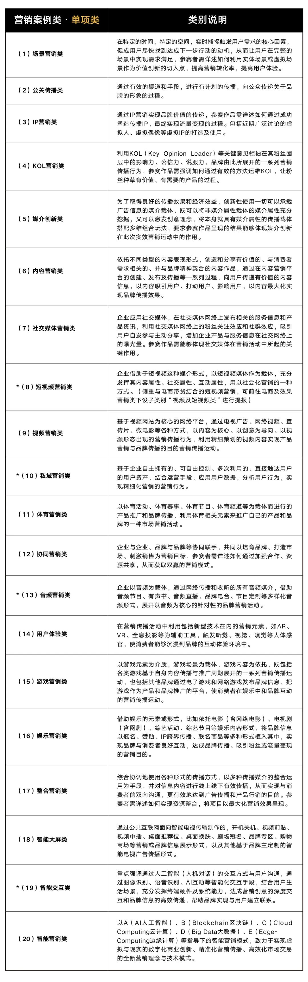
在营销案例-综合类中,新增“母婴亲子类”;
在营销案例-单项类中,新增“音频营销类”“私域营销类”“智能交互类”“短视频营销类”;
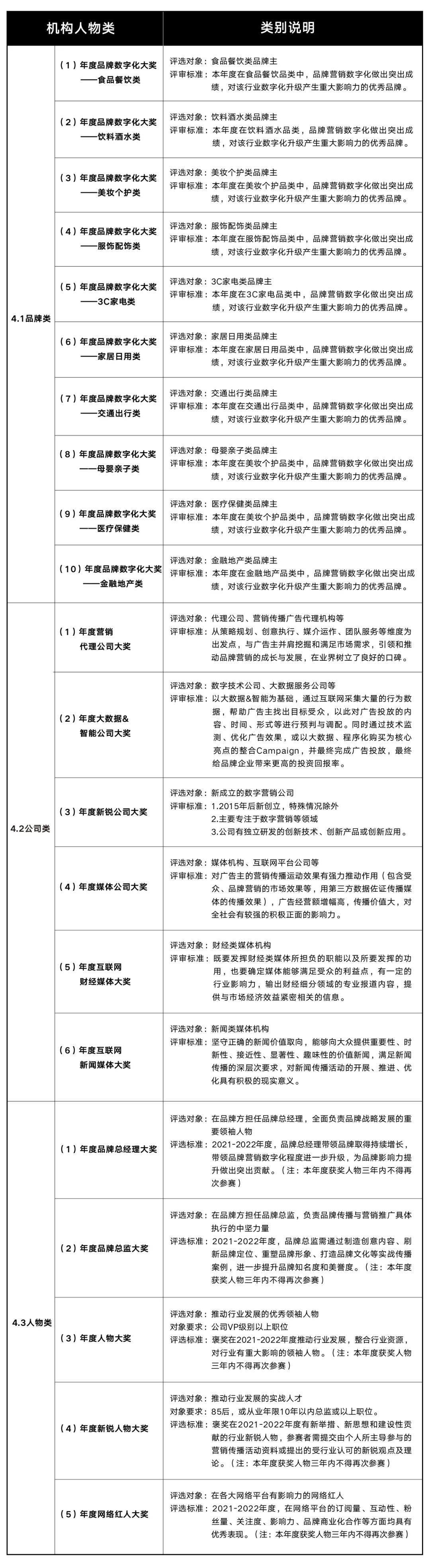
在机构人物类中,针对财经类、新闻类媒体设置参与,新增“年度互联网财经媒体大奖”“年度互联网新闻媒体大奖”;
针对品牌主内部对于品牌建设有突出贡献的人物参与,新增“年度品牌总监大奖”“年度品牌总经理大奖”;
针对在网络平台有影响力的红人参与,新增“年度网络红人大奖”。
2)品牌属性更为凸显——
在第十三届虎啸奖机构人物类中,为了鼓励十大主流行业品牌主设置参与,特别新增“年度品牌数字化大奖”。广告行业市场的景气程度是企业经营与消费市场的真实写照,品牌数字化大奖对品牌企业的数字化能力具有考验和促进作用。
03*新面貌——更科学化的评审机制
为使奖项运行发展更加规范化科学化,经中国商务广告协会及虎啸奖组委会一致讨论决定,拟从第十三届开始,对虎啸奖主席团及监审委员会成员任期作出制度化安排,原则上三年一个任期。公平公正的评审是奖项的生命线,因此13届虎啸奖在评审设置上作出这一改变,既是奖项的公信力重要保障,也是数字化时代奖项运营信息化、规范化的彰显。
以下为第十三届虎啸奖报奖明细,参赛公司可作为报奖指导,详细阅读。
第十三届虎啸奖,共有5大类奖项设置,分别为:营销案例类、创意作品类、技术产品类、机构人物类、电商及效果营销类,5大类又细分为80+子类别设置,以下为各细分类别设置概览及具体阐释,参赛公司可根据作品属性选择合适类别进行参赛。
参赛网址:case.hooxiao.com;(往届参赛公司需重新注册,推荐谷歌、搜狗浏览器)
征赛时间:2021.11.28至2022.03.22;
征赛范围:全行业品牌、代理公司、创意公司、媒体机构、技术公司、电商平台、社交平台等各类型企业机构;
作品要求:2021年3月19日至2022年3月22日期间实施投放制作的案例作品;
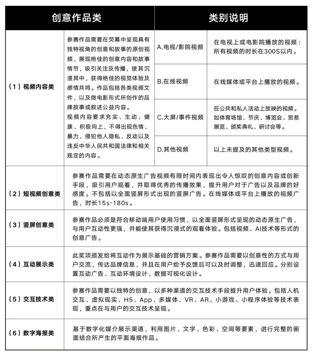
01.营销案例类
#营销案例类从类别上细分为1.1营销案例类•综合类和1.2营销案例类•单项类。营销案例类•综合类是根据案例作品所涉及的行业划分为22个子类别;营销案例类•单项类是根据案例作品所涉及的营销手段划分为20个子类别。
#提报时,需根据系统要求,填写作品的案例名称、广告主、实施时间、项目预算、投放范围以及勾选参报类别,并从传播实施背景、创意核心洞察、传播策略与实施、项目效果说明和案例亮点来完善内容,可上传PDF文件、图片、视频、音频,营销案例内容上传完毕后可生成预览,确认无误后点击"确认提交"。
02.创意作品类
#提报时,需根据系统要求,填写作品名称,勾选提报类别,填写作品相关信息,并从作品的目标、挑战、洞察力、创意表现和执行效果五个方面描述作品,可上传相关PDF文件、图片和视频,创意作品内容上传完毕后可生成预览,确认无误后点击“确认提交”。
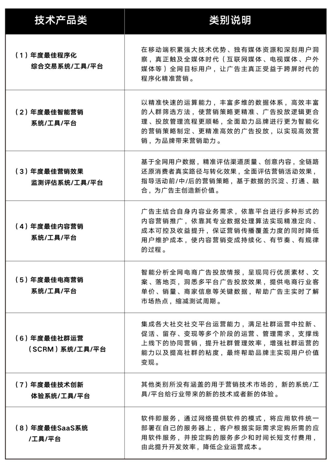
03.技术产品类
#提报时,需根据系统要求,填写产品名称,勾选参报类别,并从产品的目标服务客户、产品功能概述、独有优势技术、成功案例分享四个方面完善产品信息,可上传相关PDF文件、图片和视频,技术产品内容上传完毕后可生成预览,确认无误后点击“确认提交”。
04.机构人物类
#机构奖中品牌类需根据提报要求,填写品牌名称,勾选参报类别,并从消费者洞察数字化、内容生产方式数字化、传播应用数字化、用户互动数字化、触达效能数字化五个方面展示品牌信息、同时上传品牌LOGO,内容上传完毕后可生成预览,确认无误后点击“确认提交”。
#除品牌类,其他机构类、人物类细分类别需根据提报要求,填写机构/人物名称,勾选参报类别,并从年度业绩描述、年度行业发声、年度公益参与、年度获奖明细和社会兼职情况五个方面展示公司/人物信息、机构类奖项上传公司LOGO,人物类奖项上传人物清晰正面商务照,内容上传完毕后可生成预览,确认无误后点击“确认提交”。
05.电商及效果营销类
#提报时,需根据系统要求,选择电商及效果营销类中的具体对应子类别提报内容,并从目标与挑战、洞察与策略、实施与创新、执行效果与数据等4个方面填写案例内容、内容上传完毕后可生成预览,确认无误后点击“确认提交”。
开启新征程,勇做答卷人 ,11月28日起,步履不停,欢迎广大公司提报优秀案例,虎啸奖值得您参与!
https://mp.weixin.qq.com/s/9YA27E6F9yMb6l_B6qkgNw
苏公网安备32021402002828