浙江中医药大学第十一届统计调查方案设计竞赛通知
竞赛背景
为进一步提升大学生调研、数据分析和处理实际问题的能力,促进学校应用型人才的培养,为社会岗位部门和高校人才培养的衔接提供一个良性平台,决定举办校第十一届统计调查方案设计大赛。
竞赛组织机构
主办单位
浙江中医药大学学科竞赛组委会
承办单位
浙江中医药大学统计调查竞赛基地
(人文与管理学院)
参赛对象
全日制在校本科生。每支参赛队由1—2名指导老师和不超过5名学生组成。每位学生只能参与1件作品。初赛阶段每支参赛队伍可以聘请一名教师担任指导教师或不设指导教师。每位指导教师最多可以指导3支参赛队。学生以组队形式参赛,每支队伍由不多于5名学生组成,以小组为单位提交作品,顺序第一者为组长,学生可跨年级、跨学院、跨专业自由组队。
参赛报名及要求
校赛分初赛和复赛两个阶段。
初赛提交作品包括三个部分:报名表、策划方案和调查问卷。复赛提交作品包括四个部分:报名表、策划方案、调研报告、问卷(访谈总结)。按以上顺序放在一个Word文档中,以附件的形式发送至xtjds-11@qq.com邮箱中。
赛程安排
2023年4月初前完成初赛作品提交。
4月中旬前完成初赛作品的评定并公布进入复赛的名单。
6月底完成复赛阶段调研工作。
8月底完成复赛作品提交。
9月中旬公布复赛结果以及参加省统计调查大赛的名单。
10月底前完成省统调大赛人员培训及作品修改。
评奖原则
1. 浙江中医药大学统计调查竞赛基地根据专家组评审结果及省赛获奖情况确定校赛获奖结果。初赛作品评分标准如下:
2.竞赛设一、二、三等奖,其中一等奖10%,二等奖20%,三等奖30%(根据报名情况可适当增加奖项)。原则上从获奖参赛队中选拔出参赛作品参加浙江省第十二届统计调查竞赛。
3、学生和指导教师奖励参照《关于印发大学生学科竞赛及基地管理办法的通知》(浙中医大发〔2021〕69号)、《推荐优秀应届本科毕业生免试攻读硕士学位研究生实施办法》(浙中医大发〔2018〕146号)、《推荐优秀应届本科毕业生免试攻读硕士学位研究生实施办法的补充规定》(浙中医大校办〔2019〕48号)、《本科生第二课堂学分实施办法》(浙中大发〔2012〕174号)等执行。
交流群及邮箱
以下QQ群和邮箱仅作为竞赛交流平台使用,有关于比赛的疑问都可以在QQ群中提出或进行讨论,会有竞赛秘书和竞赛基地老师进行解答。初赛作品提交至以下邮箱,在规定时间内发送的邮件均会收到自动回复。
统调QQ群:372826804
作品提交邮箱:xtjds-11@qq.com
地址:富春校区人文楼 2A109室
联系方式:86613646(陈雅婷老师)
19858566191(竞赛秘书孙涵薇)
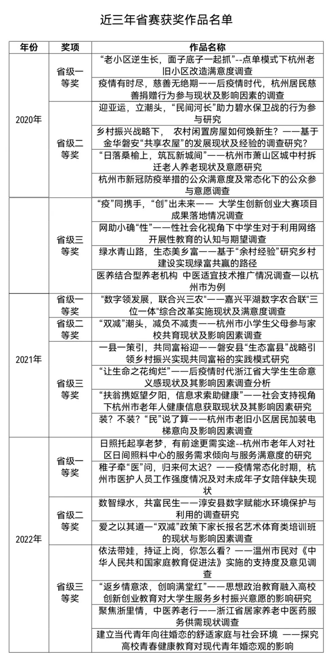
近三年省赛获奖作品名单
https://mp.weixin.qq.com/s/C6baAC5BSNHugS9PepAAEQ
苏公网安备32021402002828